上海典奥生物科技有限公司

14

手机商铺

qrcode
商家活跃:
产品热度:
  • NaN
  • 0
  • 0
  • 1
  • 0
CellScape™下一代微环境多靶标蛋白分析系统
询价

上海典奥生物科技有限公司

入驻年限:14

  • 联系人:

    典奥生物

  • 所在地区:

    上海 浦东新区

  • 业务范围:

    书籍 / 软件、实验室仪器 / 设备、耗材、试剂

  • 经营模式:

    代理商

在线沟通
推荐产品

EV Profiler Kit

品牌:Oxford Nanoimaging

询价

询价

Cellcyte 3

品牌:ECHO

询价

询价

MilliBooster™

品牌:Portal

询价

询价

F.SIGHT OMICS

品牌:Cytena

询价

询价
查看全部产品

公司新闻/正文

精准模拟患者肿瘤微环境,AVATAR助您探寻肿瘤进展背后机制

1397 人阅读发布时间:2022-09-26 17:16

肿瘤微环境(TME)是指肿瘤在生长过程中、与肿瘤的发生,发展和转移密不可分的局部稳态环境,它有几个不同于正常组织的生理学特征,如肿瘤间质液压增高缺氧
新闻图片1
图1. 正常组织和肿瘤微环境的区别

肿瘤间质液压是决定肿瘤血供和营养以及血液携带的治疗剂释放入肿瘤的重要参数,肿瘤间质液压增高会造成恶性肿瘤放疗、化疗、免疫治疗困难。同样,缺氧微环境对肿瘤细胞具有筛选作用,能够使肿瘤的恶性程度进一步提高,导致肿瘤细胞对化疗药物或放射治疗不敏感,最终导致肿瘤转移和耐药性。

因此,在体外模拟肿瘤微环境是一种研究肿瘤非常重要且必要的手段,它可以更好地指导临床治疗,实现癌症的个性化精准医疗。

AVATAR个体化细胞控制系统可以自由控制培养环境中的氧气含量和压力强度,在体外精准模拟出加压和缺氧的肿瘤微环境条件,使研究人员能够在接近真实的环境中研究药物作用机制、评估治疗效果,得到更加科学的结果,同时也减少项目的优化时间与成本费用。
新闻图片2
图2. AVATAR个体化细胞控制系统

目前,AVATAR在世界范围内已有广泛应用,以下是AVATAR在前列腺癌细胞系耐药性研究中的一个应用案例。

探究前列腺癌细胞系的耐药性

实验背景
恩杂鲁胺(Enzalutamide)是一类口服类雄激素受体拮抗剂,已被美国FDA批准用于前列腺癌化疗后进展的转移性去势耐受前列腺癌的患者(即前列腺肿瘤或癌细胞随经化疗但病灶仍然在生长的患者)的治疗,可延长患者生存期。但遗憾的是在治疗过程中几乎所有患者都会产生耐药性。

AR-V7的表达是对恩杂鲁胺耐药的生物标志物之一。恩杂鲁胺在人体中可以靶向作用于雄激素受体(AndrogenReceptor,AR)上的LBD结构域,使雄激素不能与AR结合,阻断AR信号通路,因此达到治疗的效果。而AR-V7可以直接使恩杂鲁胺无法与AR结合,导致前列腺癌患者对恩杂鲁胺产生耐药性。

为了确定前列腺癌细胞中对恩杂鲁胺治疗耐药的机制,并生成筛选和评估化疗药物的模型,研究人员使用AVATAR系统模拟肿瘤组织微环境,使人前列腺癌细胞22Rv1和LNCaP在肿瘤间质液压增高和缺氧培养条件下(2 PSI+1%O2)培养,然后评估细胞生长、基因表达谱和恩杂鲁胺治疗的药物反应。

实验结果
1. 肿瘤微环境条件下,人前列腺癌细胞对恩杂鲁胺的耐药性增强
新闻图片3
图3. 前列腺癌细胞在TME条件下诱导了对恩杂鲁胺治疗的耐药性

人前列腺癌细胞22Rv1(A)和LNCaP(B)细胞在对照组(CO2培养箱)和实验组(肿瘤微环境条件:1%O2,0/2 PSI)培养两个月,实验组中的癌细胞对恩杂鲁胺产生耐药性。

2. 肿瘤微环境条件诱导前列腺癌细胞表达雄激素受体,尤其是AR-V7
新闻图片4
 图4. 前列腺癌细胞在TME条件下AR-V7的表达情况

qPCR(A)和western blot(B)检测肿瘤微环境条件下前列腺癌细胞22Rv1 中AR和AR-V7的表达,结果显示,肿瘤微环境条件诱导前列腺癌细胞表达雄激素受体,尤其是AR-V。图4为三个独立实验的代表性结果*P<0.05**P<0.01。

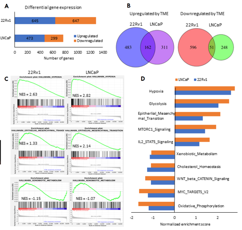
3. 肿瘤微环境条件改变了前列腺癌细胞22Rv1和LNCaP的基因表达谱
新闻图片5
图5.肿瘤微环境条件下前列腺癌细胞22Rv1和LNCaP的转录组学分析

(A)22Rv1和LNCaP细胞在TME条件下基因表达显著上调和显著下调的基因数量。(B)22Rv1和LNCaP细胞在TME条件下基因表达上调和下调的维恩图。(C)基因集富集分析(GSEA)绘制了22Rv1和LNCaP细胞缺氧、上皮间充质转化和外源代谢的标志性特征。(D)22Rv1和LNCaP细胞中显著富集途径的GSEA特征富集总谱。

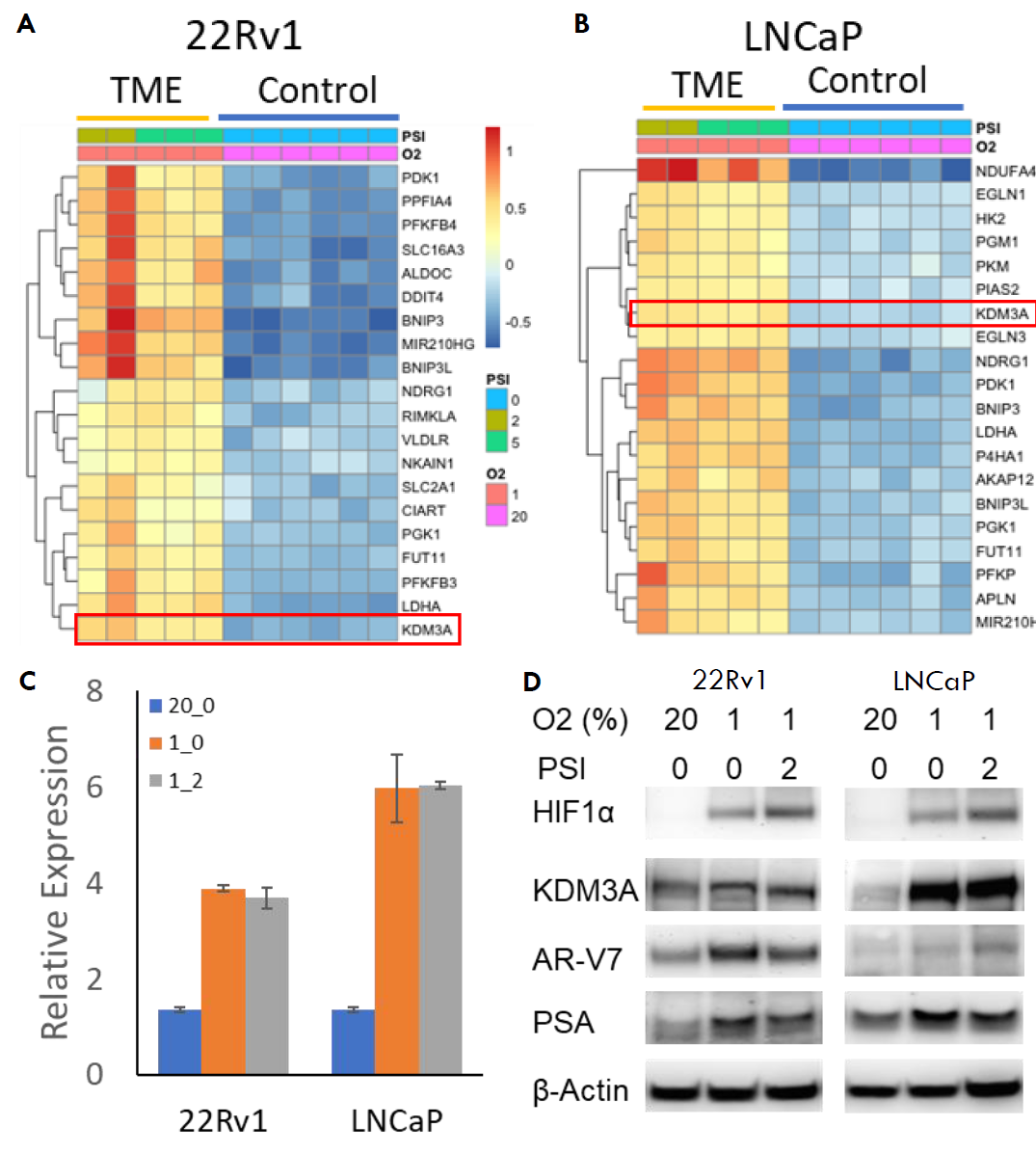
4. 肿瘤微环境条件适应的前列腺癌细胞中KDM3A表达的上调有助于AR-V7表达的增加
新闻图片6
 图6. 肿瘤微环境上调22Rv1和LNCaP细胞中组蛋白去甲基化酶KDM3A的表达

前列腺癌细胞22Rv1(A)和LNCaP(B)中前20个差异表达基因的热图。qPCR结果证实,在TME条件下,22Rv1和LNCaP细胞中KDM3A的表达上调(C)。Western blot结果显示,在TME条件下,HIF-1α和KDM3A蛋白水平增加(D)。KDM3A促进AR-V7的选择性剪接,导致在TME条件下AR-V8的更高水平,并诱导PSA蛋白表达。

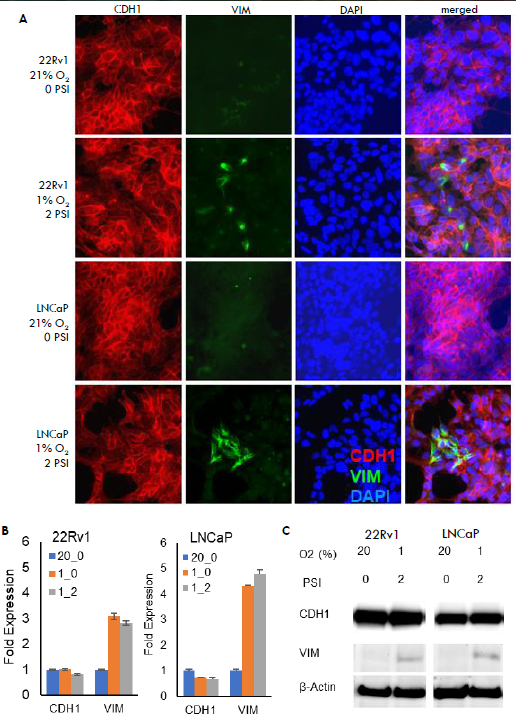
5. 在肿瘤微环境条件培养的前列腺癌细胞系显示波形蛋白表达增加
新闻图片7
 图7. 肿瘤微环境诱导22Rv1和LNCaP细胞的上皮-间充质转化(EMT)

将22Rv1和LNCaP细胞在肿瘤微环境条件或标准CO2培养箱中培养3天,通过免疫荧光染色(A)、qPCR(B)和Western blot(C)分析上皮细胞标记物E-钙粘蛋白(CDH1)和间充质细胞标记物波形蛋白(VIM)的表达。结果表明,在肿瘤微环境条件下,22Rv1和LNCaP细胞中的间充质细胞标记物VIM上调。

实验结论

作者比较了前列腺癌细胞的细胞生长、基因表达谱和对恩杂鲁胺治疗的药物反应,发现适应肿瘤微环境培养条件可以促进前列腺癌细胞系中AR-V7的表达,并有助于对恩杂鲁胺的耐药性。细胞系对肿瘤微环境培养条件的适应可以为耐药机制提供有意义的见解,同时为鉴定耐药靶点和生物标志物提供一种新的方法。

 
AVATAR 具体有哪些优势?

1.创造低氧高压条件,模拟体内微环境
自由控制氧气含量和压力强度,为所研究的细胞创造符合其在体内的微环境。
2.缩小体外与体内细胞实验结果间的差异
模拟细胞在体内的微环境,因此细胞的状态也就更加真实,实验结果和体内实验相当。
3.有效精准控制细胞状态
除了可模拟体内微环境外,更可借由参数的调整与优化,控制细胞的状态与命运(如维持干细胞干性表征、定向诱导干细胞分化、提高基因编辑与转染的效率等),相较传统方式能更有效的提高反应效果,不仅可缩短时效,更可减低实验过程中所需成本花费。
4.多通道且独立的设计和便捷的可升级性
研究者可根据需求选择多台独立腔体叠加放置,同时设置不同的环境条件。研究者可以横跨不同的生理理状态去评估细胞的基因与功能,或根据需求,采取多参数设置模式快速获得更佳的生长条件,大幅减少优化时间与成本花费。
5.空间占用小
可灵活地放置于任何常规环境,也可放置于特定空间,如超净工作台等,适合特殊应用需求,如病毒或病原相关研究。
6. 显著降低运行成本
设备配置精密感应器与气体控制部件,因此可较传统培养装置降低≥90%的⽓体消耗。

 

上一篇

微环境多靶标蛋白分析系统升级后有多厉害?

下一篇

Gyrolab 高通量宿主细胞蛋白分析支持下游工艺开发

更多资讯

我的询价